Lompat ke konten Lompat ke sidebar Lompat ke footer

Contoh Peta Konsep Karya Ilmiah : Bi 5 Peta Konsep / Contoh peta konsep karya ilmiah bahasa indonesia.

Contoh Peta Konsep Karya Ilmiah : Bi 5 Peta Konsep / Contoh peta konsep karya ilmiah bahasa indonesia.. Makalah contoh karya ilmiah lengkap ilmusosial id. Menurut davies (2010) kelebihan peta pikiran adalah dapat menghubungakan antara konsep, bentuk dan format bebas diekspresikan, lebih berpikir secara kreatif, lebih fokus terhadap topik, strukturnya tidak kaku, semua ide bisa dimasukan dalam peta pikiran, mendorong menggali pendapat, berwarna dan bergambar yang menarik. Tugas kurtilas sejarah indonesia peta konsep bab i sejarah x menelusuri peradaban awal di indonesia. Proses decoding, mengubah kode/lambang verbal menjadi bunyi bahasa yang bermakna 3. Salam sejahtera untuk kita semua, kembali lagi saya ( mas operator) meyapa para pengunjung blog sederhana saya ini.

Universitas negeri yogyakarta (uny) karya tulis ilmiah untuk peningkatan profesionalisme guru. Tim berbagi informasi peta konsep modul 2 makul bahasa indonesia. Saat menulis review seperti contoh literature review yang disajikan nanti, mulailah dengan meringkas literatur. Peta konsep juga dapat untuk ikhtisar. Materi pengantar karya ilmiah kelas xi sma kasih …

Teks Eksposisi Peta Konsep Teks Eksposisi 3 Kegiatan Pembelajaran Bin 3 6 4 6 1 1 3 Mengidentifikasi Informasi Teks Eksposisi Pdf Download Gratis
Teks Eksposisi Peta Konsep Teks Eksposisi 3 Kegiatan Pembelajaran Bin 3 6 4 6 1 1 3 Mengidentifikasi Informasi Teks Eksposisi Pdf Download Gratis from docplayer.info
Tim berbagi informasi peta konsep modul 2 makul bahasa indonesia. Tujuan menulis karya ilmiah 3. Kedudukan dan fungsi bahasa indonesia 1.3. Proses decoding, mengubah kode/lambang verbal menjadi bunyi bahasa yang bermakna 3. 6 tujuan penulisan karya ilmiah: (1301150433) andhika purwantara (1301154097) konsep dasar karya ilmiah 1. Tugas kurtilas sejarah indonesia peta konsep bab i sejarah x menelusuri peradaban awal di indonesia. Download gaya belajar pdf_6 downloaded 228 times contoh peta minda komputer.

Berbagai informasi tentang arsitektur komputer disematkan dalam peta konsep tersebut.

Peta konsep bahasa indonesia mkdu4110 modul 6 beserta kedudukan dan fungsi. Peta konsep penulisan karya ilmiah (idik4013) modul 5. Contoh dari peta konsep untuk karya non fiksi, yaitu: Karya ilmiah karya ilmiah merupakan karangan atau laporan tertulis yang dibuat berdasarkan kajian atau penelitian oleh mahasiswa atau civitas akademik sesuai kaidah keilmuan yang disepakati. Contoh peta konsep karya ilmiah bahasa indonesia. Karya ilmiah dapat diartikan sebagai tulisan yang mengungkapkan buah pikiran sebagai hasil dari pengamatan,tinjauan,penelitian yang seksama dalam bidang ilmu pengetahuan tertentu,menurut metode tertentu,serta isi,fakta,dan kebenarannya dapat dibuktikan dan dipertanggung jawabkan.sedangkan karya ilmiah populer adalah karangan ilmiah yang berisi pembicaraan tentang ilmu pengetahuan dan h al. Peta konsep dan kartu bergambar yang dapat dijadikan untuk meningkatkan aktivitas dan hasil belajar siswa. Contoh au seperti kata kerbau. Tim berbagi informasi peta konsep modul 2 makul bahasa indonesia. Contoh, gambar, bagan, dll) d. 24) peta konsep ada empat macam yaitu: Pengolah kata atau program spreadsheet apa pun (seperti microsoft word atau. Salam sejahtera untuk kita semua, kembali lagi saya ( mas operator) meyapa para pengunjung blog sederhana saya ini.

Karena itu, peta konsep akan mendorong siswa menghubungkan konsep. 2 penelitian tindakan kelas (classroom action research) a. Peta konsep mata kuliah umum: Saat menulis review seperti contoh literature review yang disajikan nanti, mulailah dengan meringkas literatur. Mahasiswa memiliki ruang di setiap semester untuk menulis karya ilmiah.

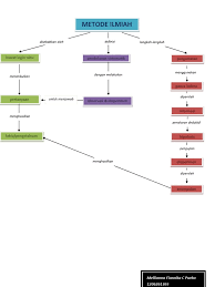
Peta Konsep Metode Ilmiah Brainly Co Id
Peta Konsep Metode Ilmiah Brainly Co Id from id-static.z-dn.net
Jika anda tidak menemukan info mengenai peta konsep karya ilmiah bahasa indonesia di bawah ini, maka kami sarankan anda untuk mencoba atau. Karya ilmiah dapat diartikan sebagai tulisan yang mengungkapkan buah pikiran sebagai hasil dari pengamatan,tinjauan,penelitian yang seksama dalam bidang ilmu pengetahuan tertentu,menurut metode tertentu,serta isi,fakta,dan kebenarannya dapat dibuktikan dan dipertanggung jawabkan.sedangkan karya ilmiah populer adalah karangan ilmiah yang berisi pembicaraan tentang ilmu pengetahuan dan h al. 6 tujuan penulisan karya ilmiah: Tujuan menulis karya ilmiah 3. Sebagai seorang manusia, tentu terkadang ada masalah yang dihadapinya, sehingga membuat …. Peta konsep mata kuliah umum: Kelompok 2 muh irfan mulia t. Contoh ptk penelitian tindakan kelas dan karya ilmiah.

Proses decoding, mengubah kode/lambang verbal menjadi bunyi bahasa yang bermakna 3.

Bahan ajar mata kuliah bahasa indonesia materi karya tulis ilmiah iain ambon p s disusun oleh: 6 tujuan penulisan karya ilmiah: Karya ilmiah sering menjadi masalah tersendiri bagi mahasiswa. Tabel dapat mencakup analisis ringkasan dan interpretasi. Contoh ptk penelitian tindakan kelas dan karya ilmiah. Kedudukan dan fungsi bahasa indonesia. (1301150433) andhika purwantara (1301154097) konsep dasar karya ilmiah 1. Pada kesempatan kali ini saya akan membagikan sebuah contoh peta konsep penulisan karya ilmiah (karil) yang dibuat berdasarkan modul teknik penulisan karya ilmiah ( idik4012. Contoh dari peta konsep untuk karya non fiksi, yaitu: Tujuan menulis karya ilmiah 3. Peta konsep penulisan karya ilmiah (idik4013) modul 5. (1301150069) muh ikhdar isnan i. Universitas negeri yogyakarta (uny) karya tulis ilmiah untuk peningkatan profesionalisme guru.

Bahasa indonesia by umar samadhy 1. Pada kesempatan kali ini saya akan membagikan sebuah contoh peta konsep penulisan karya ilmiah (karil) yang dibuat berdasarkan modul teknik penulisan karya ilmiah ( idik4012. Peta konsep mata kuliah umum: Tujuan menulis karya ilmiah 3. Info terkini peta konsep karya ilmiah bahasa indonesia.

Teknik Menulis Laporan Penelitian Kerangka Cara Menyusun Langkah Langkah Sosiologi
Teknik Menulis Laporan Penelitian Kerangka Cara Menyusun Langkah Langkah Sosiologi from 3.bp.blogspot.com
Contoh makalah pendidikan penelitian cara membuat struktur sering kita mendapatkan tugas dari guru sma dan dosen perguruan tinggiuntuk membuat makalah ini merupakan karya ilmiah yang dituangkan ke dalam bentuk tulisan untuk penjelasan bersama dengan unsur elemen pendukung karya ilmiah. Contoh dari peta konsep untuk karya non fiksi, yaitu: Ini sebagai cara untuk menyajikan atau menganalisis suatu informasi dalam bentuk beberapa konsep yang saling terhubung. Pada kesempatan kali ini saya akan membagikan sebuah contoh peta konsep penulisan karya ilmiah (karil) yang dibuat berdasarkan modul teknik penulisan karya ilmiah ( idik4012. Karya ilmiah karya ilmiah merupakan karangan atau laporan tertulis yang dibuat berdasarkan kajian atau penelitian oleh mahasiswa atau civitas akademik sesuai kaidah keilmuan yang disepakati. Peta konsep dan kartu bergambar yang dapat dijadikan untuk meningkatkan aktivitas dan hasil belajar siswa. Karya ilmiah yang tidak mampu memberikan manfaat baik secara teoretis maupun secara praktis tidak bisa dikategorikan karya ilmiah yang baik. Materi pengantar karya ilmiah kelas xi sma kasih …

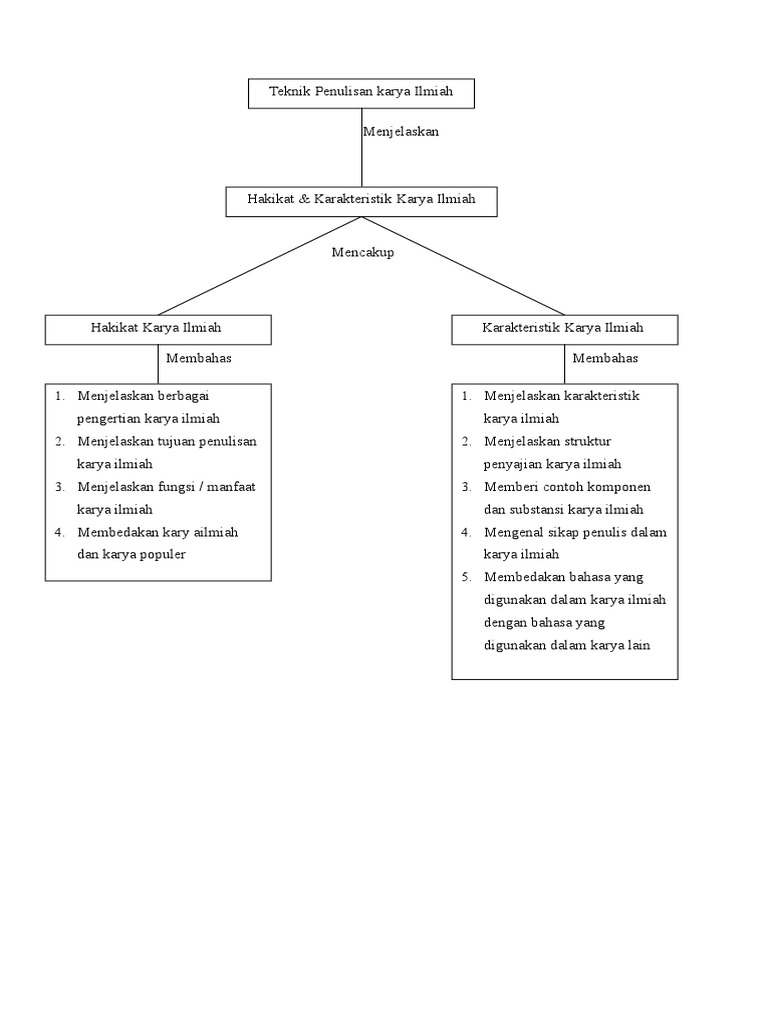
Pada kesempatan kali ini saya akan membagikan sebuah contoh peta konsep penulisan karya ilmiah (karil) yang dibuat berdasarkan modul teknik penulisan karya ilmiah ( idik4012.

Menurut nur (2000) dalam erman (2003: Contoh peta konsep karya ilmiah bahasa indonesia. (1301150433) andhika purwantara (1301154097) konsep dasar karya ilmiah 1. Peta konsep teknik menulis ki. Peta konsep juga dapat untuk ikhtisar. Proses decoding, mengubah kode/lambang verbal menjadi bunyi bahasa yang bermakna 3. Peta pikiran mempunyai kelebihan dan kekurangan. Karya ilmiah dapat diartikan sebagai tulisan yang mengungkapkan buah pikiran sebagai hasil dari pengamatan,tinjauan,penelitian yang seksama dalam bidang ilmu pengetahuan tertentu,menurut metode tertentu,serta isi,fakta,dan kebenarannya dapat dibuktikan dan dipertanggung jawabkan.sedangkan karya ilmiah populer adalah karangan ilmiah yang berisi pembicaraan tentang ilmu pengetahuan dan h al. Karya ilmiah yang tidak mampu memberikan manfaat baik secara teoretis maupun secara praktis tidak bisa dikategorikan karya ilmiah yang baik. Cara membuat peta konsep yaitu dengan cara membuat diagram yang berisi topik tertentu lalu dihubungkan satu sama lain. Doc peta konsep pengertian dan ruang lingkup filsafat robi tobi academia edu. Kedudukan dan fungsi bahasa indonesia. Peta konsep bahasa indonesia mkdu4110 modul 6 beserta kedudukan dan fungsi.

Posting Komentar untuk "Contoh Peta Konsep Karya Ilmiah : Bi 5 Peta Konsep / Contoh peta konsep karya ilmiah bahasa indonesia."